A workflow is the defined steps within a data collection. You can view the workflow within the Data Collection (Workflow Configuration and Workflow Status) or the Workflow Library.
-
Each workflow is completely unique.
-
The intention of this guide is to show you how to read the workflow.
-
Each rounded rectangle represents a step and the arrows show you where the data collection can go next.
It is recommended that you review the workflow for a Data Collection, then complete the data collection as a user to see the workflow in action. For more details on that process, click here.
We are able to introduce questions at various stages in the workflow. Therefore, it is likely that the step 1 user will not see the full list of questions in the first stage. This is often used for the comment box for reviewers or questions that need to be answered by a different office.
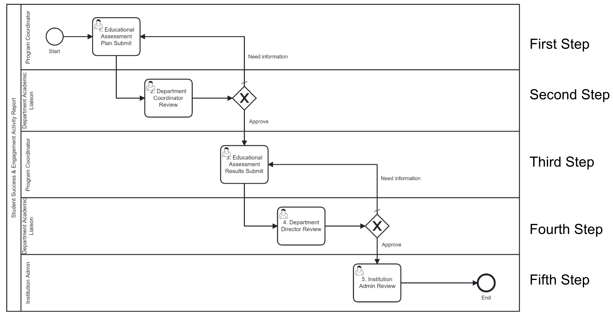
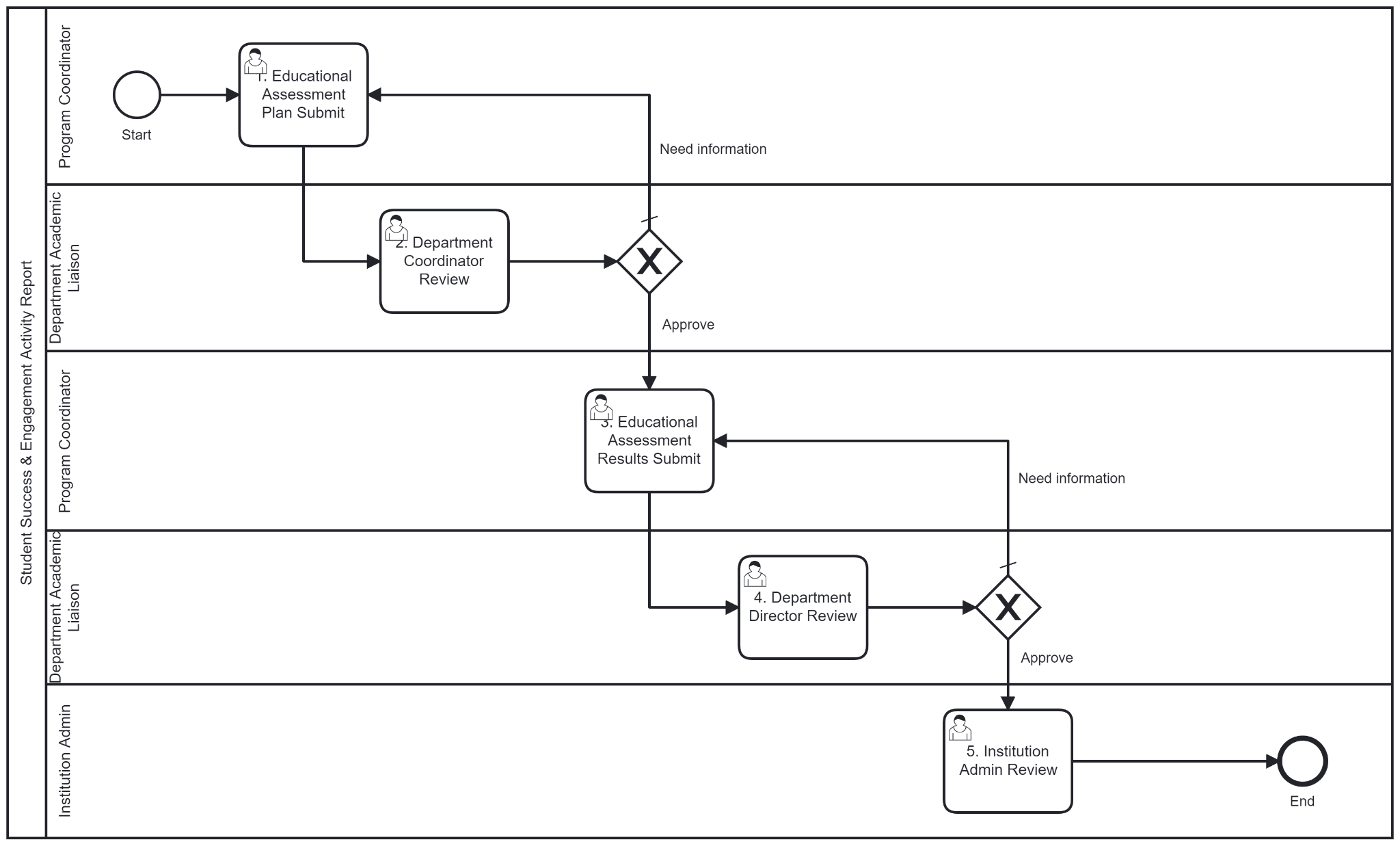
Example Workflow
Each of these lanes are steps within the workflow

The first step of this workflow is the ‘Educational Assessment Plan Submission’, done by the Program Coordinator, which we see on the left hand side of each step.

Once the Program Coordinator submits the Educational Assessment Plan, we see where the form goes based on the arrow leaving the step.
When the Program Coordinator submits the form, it goes to the Department Academic Liaison for step 2.

The Department Academic Liaison has two options after their “Department Coordinator Review” as seen by the X in the diamond. They can either Approve the submitted plan and continue it on to Step 3 or they can send it back to the Program Coordinator (Step 1) because it needs edits and additional information.
The Department Academic Liaison will be presented with these two options when they are submitting their data collection form. If they send it back to the Program Coordinator, the workflow will follow the same steps again, where the Program Coordinator will submit and the Department Academic Liaison will review again.

Once the Department Academic Liaison approves the form, it is returned to the Program Coordinator for step 3. In Step 3, the Program Coordinator will be presented with new questions, as well as the ability to view the responses previously submitted. They will fill out the Educational Assessment Results, based on the Plan they submitted in step 1.

Upon submitting their Educational Assessment Results, the form is moved to the Department Academic Liaison who will review it and either approve it or send it back to step 3 for revision.
If they approve, it will be sent to the Institution Admin for final approval and final submission.
