
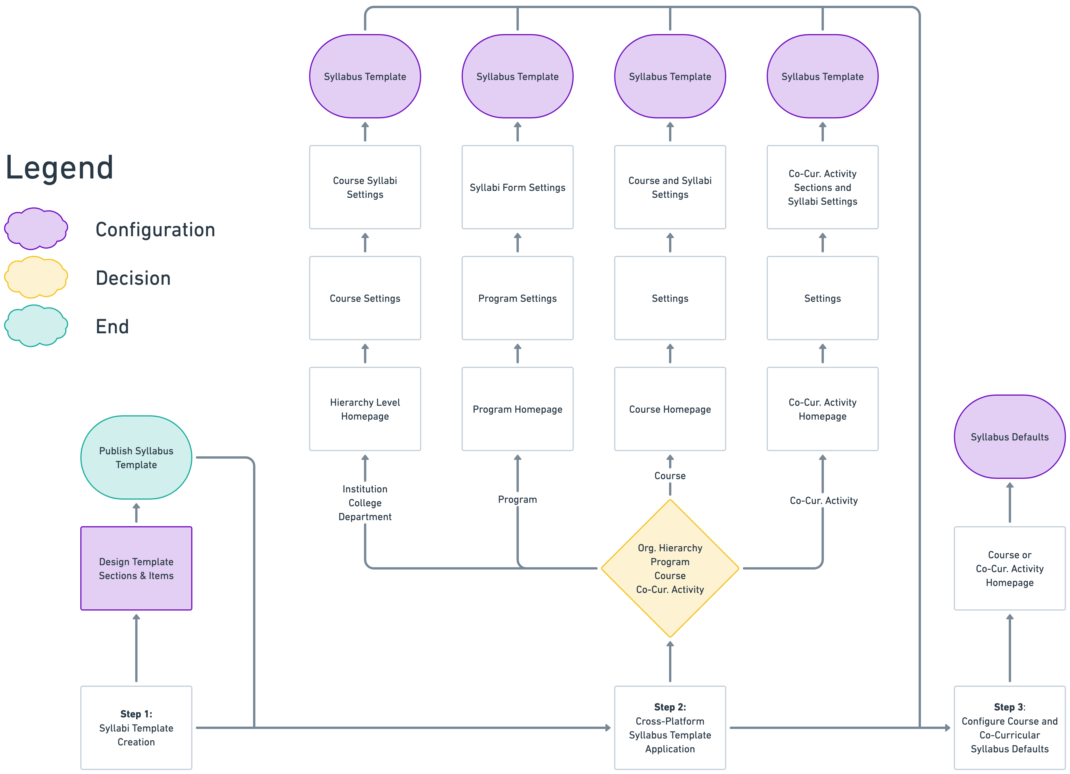
Syllabus Templates can be viewed by navigating to Main Menu > Educational Experiences > Syllabus Templates. The HelioCampus Syllabus feature enables Institutions to manage and digitize syllabi for all courses. Syllabi can easily be edited by faculty and viewed by students via the campus LMS or publicly displayed on an Institution’s website. A syllabus template allows Institutions to standardize syllabi formats across Colleges, Departments, and Courses. With standardized syllabus templates, when new course sections are made available to Instructors, key information included in syllabi (e.g., placeholders for policies, office hours, or learning outcomes) is available by default via template placeholders. Instructors then fill in the required/optional fields, and all courses across an Institution or within a defined College or Department utilize the same syllabus format. To learn about syllabus templates and their benefits, and for a walkthrough within the platform, check out the syllabus templates video walkthrough!

How can Syllabus Template Help?
-
Create syllabi templates at each level of the organizational hierarchy including Institution, Colleges, and Departments.
-
Maintain a central repository of up-to-date academic policies and procedures.
-
Display curriculum maps along with relevant learning outcomes information to students directly on the syllabus, based on the curriculum mapping process.
-
Present syllabi to students directly in the LMS through LTI integration and export to various file formats.
-
Automate the copying of syllabus content from previous terms and archive historical versions.

What are the Benefits of Syllabus Templates?
-
Streamline Syllabus Creation for Faculty: Enable faculty to copy and paste syllabus information in a familiar, easy-to-use content editing experience.
-
Maintain Version Control: Through field locking, ensure institutional policies and procedures are current and consistent across syllabi. Syllabi copy over from previous terms, simplifying updates while maintaining historical versions.
-
Learner Transparency: Provide students visibility and transparency into their learning by displaying curriculum maps and expected learning outcomes directly onto the syllabus, based on the curriculum mapping process.
-
Integrate with an LMS: With LTI integration, students can easily view the syllabi of current courses they are enrolled in directly in the LMS without having to switch systems. Faculty can also edit the syllabi within the LMS, keeping them in the system they are most comfortable with. Learn more about LMS integrations.
-
Export Options with Flexibility: Syllabi can be seamlessly exported in various file formats, including Word, PDF, Print, and Private/Public URLs.
-
Support Accreditation Requirements: Use syllabi templates as evidence for meeting accreditation standards and requirements.
Syllabus Template Manager
![]() |
|
---|---|
1 |
Search and filter functionality can be utilized to quickly locate a specific Syllabus Template. |
2 |
New Syllabus Templates can be created by clicking +Add Syllabus Template. For guidance with creating a new Syllabus Template, the Create a Syllabus Template article can be reviewed. |
3 |
The manager view can be exported in PDF or CSV format, or printed. |
4 |
Checklist progress for each Syllabus Template can be reviewed by hovering over the percentage in the Progress column; a count of total checklist items vs. completed checklist items is displayed. The template checklist is available via the Syllabus Template Homepage. |
5 |
Hovering over the date in the Updated column will display the creation and last updated details. |
6 |
The Status of each Syllabus Template can be viewed and will display Draft, Published, or In Revision. Syllabi in Published status cannot be revised and must first be changed to In Revision to allow edits. |
7 |
To view Syllabus Template details, click Manage. The drop-down menu attached to the Manager button can be clicked to change the owner of a syllabus (e.g. Institution, College, Department). |
Syllabus Template Homepage
Once Manage has been clicked, the homepage for the selected Syllabus Template will display the Syllabus Template Checklist progress and a glance at the Syllabus Template sections and form items.
![]() |
|
---|---|
1 |
Syllabus Template Manager can be clicked to return to the list view to select a different Syllabus Template. |
2 |
Details of the Syllabus Template such as name and what College(s) and Departments(s) it applies to can be viewed and edited by clicking Details. The template can be viewed and edited by clicking Template Designer. The Revise a Syllabus Template article can be reviewed for information on how to edit the details or template of a Syllabus Template. |
3 |
When a published Syllabus Template is being viewed, the Revise button will display; when clicked, the Syllabus Template will change to a status of In Revision and edits can be made. When a Syllabus Template is in the status of Draft or In Revision, the Publish button will display. The Actions and Export drop-down menus are available on all pages when viewing a Syllabus Template:
|
4 |
The count of action items, notes, documents, and locations where the Syllabus Template has been tagged are displayed. This information can be viewed in more detail by scrolling to the bottom of the Syllabus Template’s homepage. Users can click each tab to view existing items and click the Add button to attach new items, notes, documents, and tags. ![]() |
5 |
The Syllabus Template Checklist section displays a percentage of completion and a view of items to complete in both the Details and Template Design section of the Syllabus Template. |
📔 Additional Resources