Once you have approved your Data Collection’s Workflow, you will need to assign users to the steps of the workflow in order for them to receive the form.
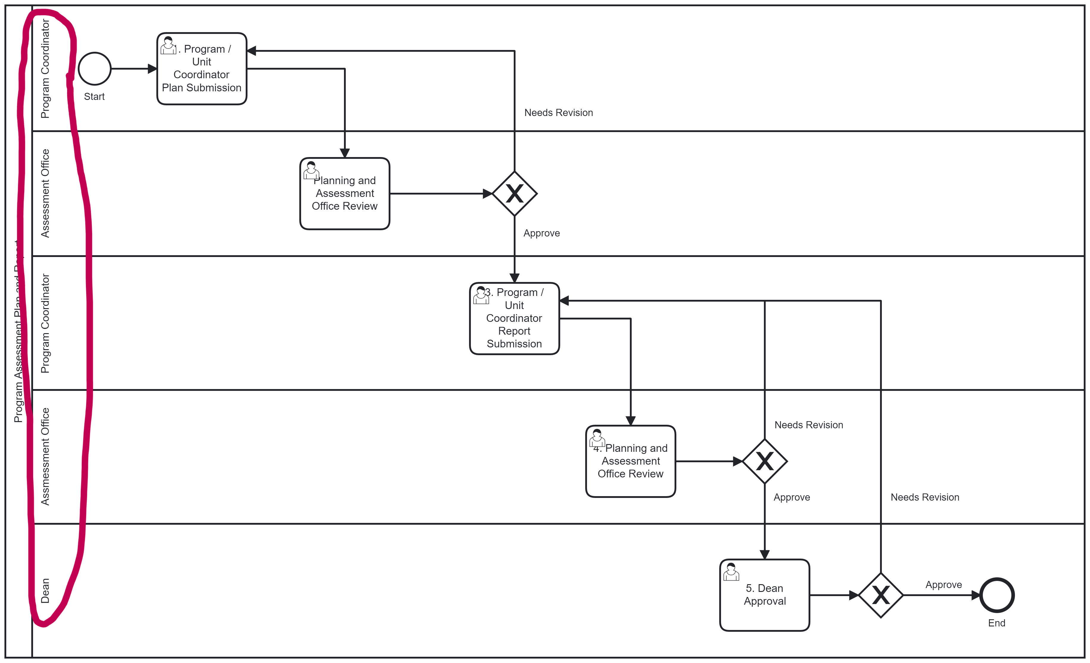
The User roles along the lefthand side of the workflow (circling in pink) are the HelioCampus roles that need to be assigned to each user.

To do this -
You will need to use the User Accounts Manager. Go to the account of each of the people who will be participating in the data collection.
Add the User Role and Parent Object specific to that person.
Don’t forget to press save!
If you have more than one active data collection that uses the same roles, you may need to use the Data Collection Editor Filtering setting .