-
Template
-
The form where data is entered
-
A living document in which items can appear and be editable/non-editable as the form moves through steps of the workflow
-
-
Workflow
-
The set of steps within your assessment cycle
-
1+ steps with the ability to add approval and feedback options
-
A data collection can be a template without a workflow. The data collection would ask questions to the user role selected when scheduling the data collection and they would submit to complete. All questions would be visible and editable to that user.
The addition of the workflow allows for the individual questions to be customized to be editable/non-editable as the form moves through steps of the workflow.
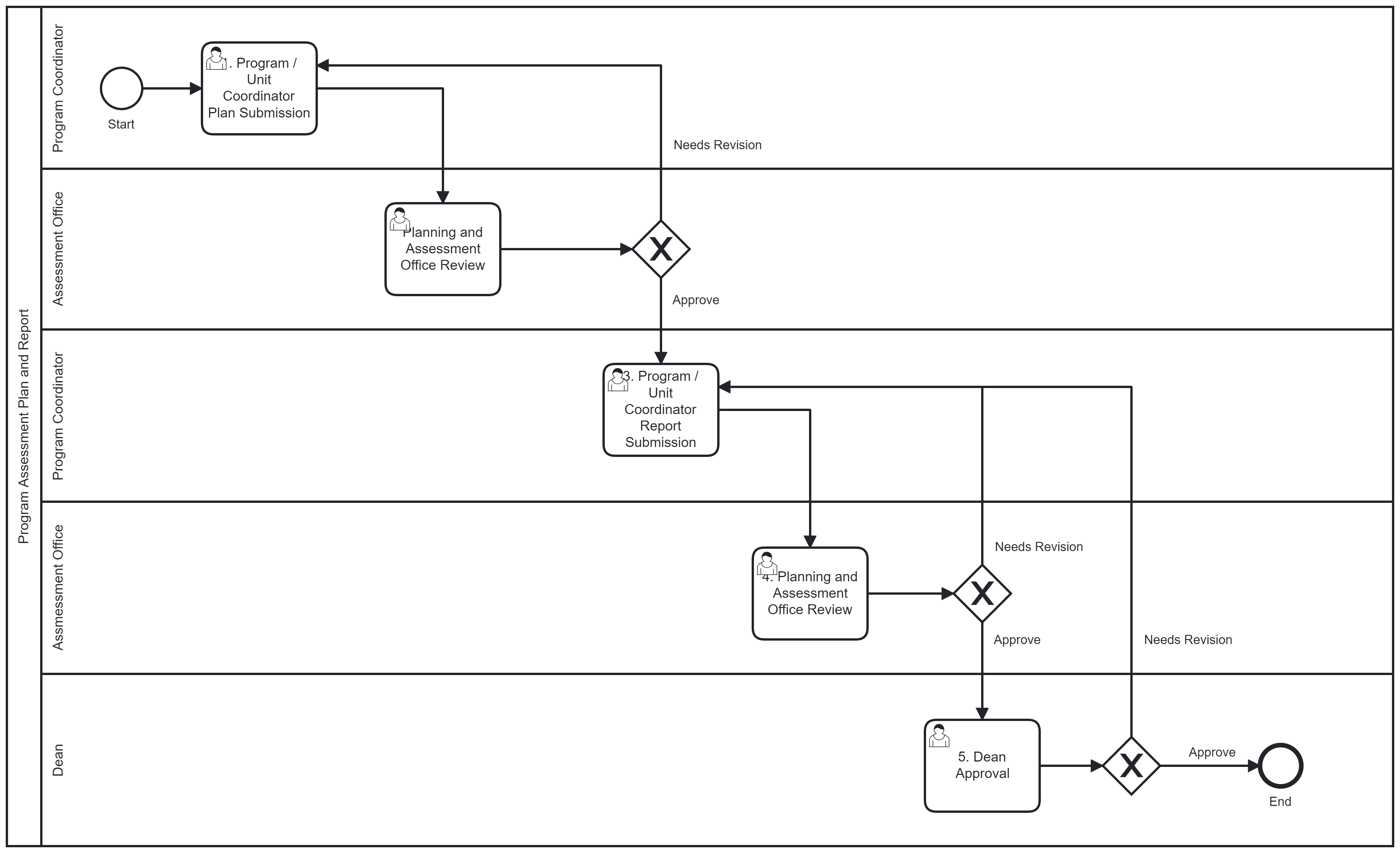
Example of a Program based workflow:

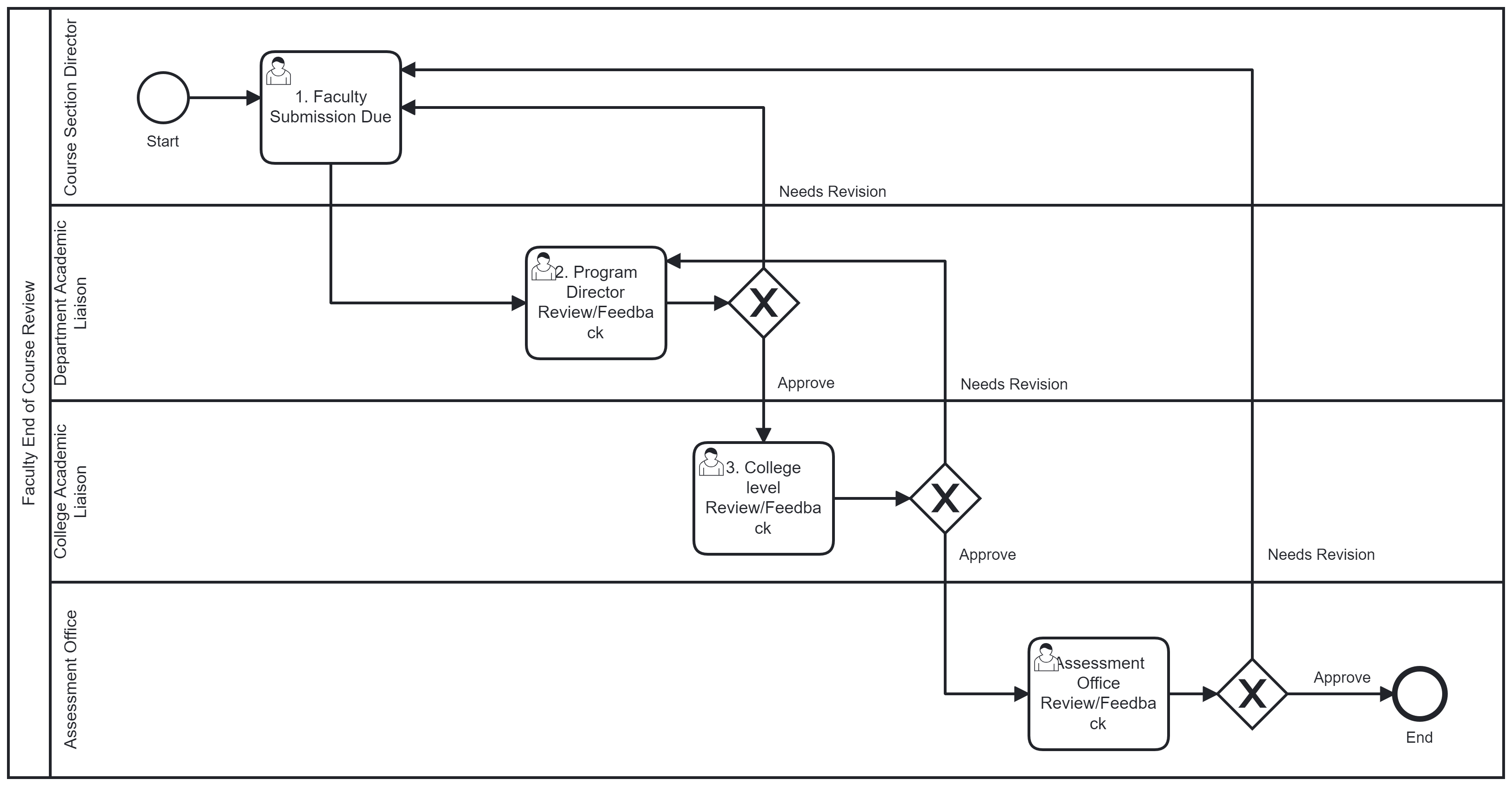
Example of a Course Section based workflow:
